English Version
山师主站
学院概况
学院简介
学院领导
机构设置
历史沿革
数院荣誉
师资队伍
专任教师
人才计划
教辅行政
离退休
永远怀念
本科生培养
专业简介
课程建设
人才培养
研究生培养
专业介绍
导师信息
招生工作
培养工作
开题答辩公告
科学研究
科研通知
科研进展
科研团队
学术交流
学科平台
重点实验室
博士后流动站
实验教学中心
党群工作
理论学习
组织工作
工会活动
学生工作
学工动态
青春团建
规章制度
通报公示
校友工作
校友风采
工作动态
校友寄语
合作交流
国际期刊
Mathematics
MMC
搜索
学院概况
学院简介
学院领导
机构设置
历史沿革
重大事件
历任系主任 院长
历届党总支 党委书记
数院荣誉
师资队伍
专任教师
教授
副教授
讲师
人才计划
教辅行政
离退休
永远怀念
本科生培养
专业简介
课程建设
人才培养
研究生培养
专业介绍
导师信息
招生工作
培养工作
开题答辩公告
科学研究
科研通知
科研进展
科研团队
学术交流
学科平台
重点实验室
博士后流动站
实验教学中心
党群工作
理论学习
组织工作
工会活动
学生工作
学工动态
青春团建
规章制度
通报公示
校友工作
校友风采
工作动态
校友寄语
合作交流
国际期刊
Mathematics
MMC
首页
〉
研究生培养
〉
详情
返回列表
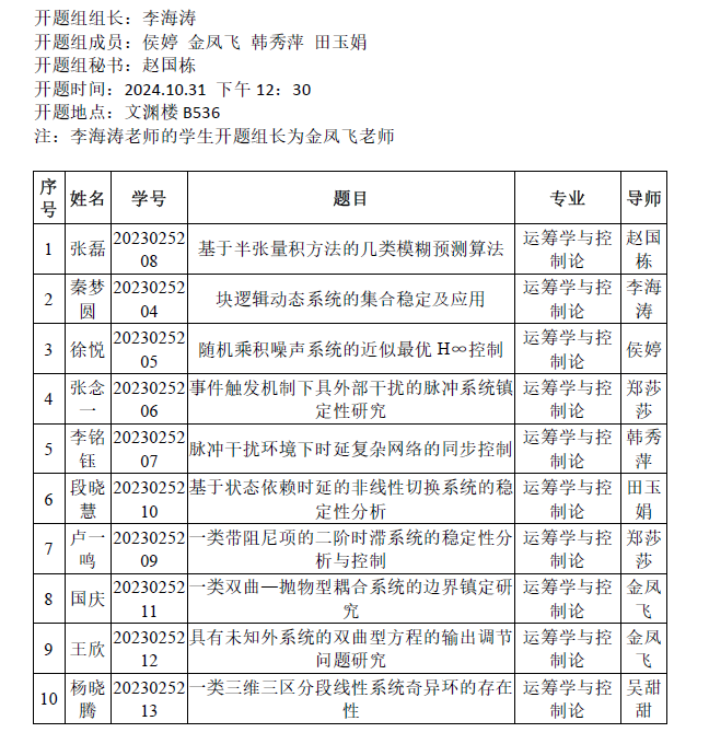
2024.10.31数学与统计学院2023级运筹学与控制论专业研究生开题公告
发布时间:2024年10月24日 15:19
作者:赵国栋
编辑:
点击量:
上一篇
2024.10.31数学与统计学院2022级应用统计专业硕士学位论文中期检查公告
下一篇
2024.10.29数学与统计学院2023级基础数学专业研究生开题公告
热点新闻
学院召开教职工会议宣布领导班子调整任职决定
2025/02/18
我院毕业生荣获“高校毕业生全国基层就业卓越奖(教)学金”
2024/12/02
我院联合山东师大二附中举行“育数临风”体验式数学育人活动
2024/12/02
学院举办2025年度国家自然科学基金申报辅导会
2024/11/29
校领导指导学院党委理论学习中心组集体学习
2024/11/28